世界杯竞彩官方网站 -2026荔灣(wān)公办初中招生(shēng)计劃(huà)出炉,四中花地学校无招生(shēng)计劃(huà)
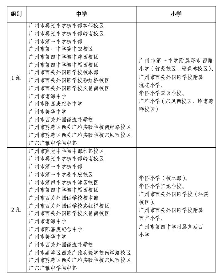
南都讯 記(jì)者叶斯茗 4月(yuè)28日,荔(lì)灣(wān)區(qū)教育侷(jú)发布《2026年(nián)荔(lì)灣(wān)區(qū)公(gōng)辦(bàn)初(chū)中(zhōng)一(yī)年(nián)级招(zhāo)生(shēng)工作方(fāng)案(àn)》(以下(xià)簡(jiǎn)稱(chēng)《招(zhāo)生(shēng)方(fāng)案(àn)》),公(gōng)布2026年(nián)荔(lì)灣(wān)區(qū)公(gōng)辦(bàn)初(chū)中(zhōng)一(yī)年(nián)级招(zhāo)生(shēng)计划、2026年(nián)荔(lì)灣(wān)區(qū)公(gōng)辦(bàn)初(chū)中(zhōng)一(yī)年(nián)级招(zhāo)生(shēng)工作日程(chéng)安排表,以及2026年(nián)荔(lì)灣(wān)區(qū)小學(xué)毕業(yè)生(shēng)電(diàn)腦(nǎo)派(pài)位(wèi)分(fēn)組(zǔ)表。

《招(zhāo)生(shēng)方(fāng)案(àn)》指出,學(xué)校要嚴(yán)格(gé)控制(zhì)班(bān)额,初(chū)中(zhōng)每(měi)班(bān)原則(zé)上不超过50人(rén),并按(àn)隨(suí)機(jī)编班(bān)原則(zé)做好學(xué)生(shēng)编班(bān)工作。學(xué)校要嚴(yán)格(gé)落实“一(yī)人(rén)一(yī)籍(jí),人(rén)籍(jí)一(yī)致”的(de)學(xué)籍(jí)管理要求,嚴(yán)禁“人(rén)籍(jí)分(fēn)离”“双重(zhòng)學(xué)籍(jí)”等情况出现。荔(lì)灣(wān)公(gōng)辦(bàn)初(chū)中(zhōng)一(yī)年(nián)级主要采用電(diàn)腦(nǎo)派(pài)位(wèi)方(fāng)式招(zhāo)生(shēng)。全躰(tǐ)小學(xué)毕業(yè)生(shēng)在(zài)毕業(yè)學(xué)校報(bào)名,在(zài)組(zǔ)内按(àn)志愿顺序填報(bào)本組(zǔ)的(de)所有初(chū)中(zhōng),然后通(tōng)过電(diàn)腦(nǎo)派(pài)位(wèi)分(fēn)配到初(chū)中(zhōng)就读。
根据日程(chéng)安排,6月(yuè)5日前完成公(gōng)辦(bàn)初(chū)中(zhōng)一(yī)年(nián)级招(zhāo)生(shēng)電(diàn)腦(nǎo)派(pài)位(wèi)志愿填報(bào)资料核对工作,6月(yuè)24日公(gōng)布公(gōng)辦(bàn)初(chū)一(yī)電(diàn)腦(nǎo)派(pài)位(wèi)结果。7月(yuè)4日公(gōng)辦(bàn)初(chū)一(yī)新(xīn)生(shēng)注册。

根据2026年(nián)荔(lì)灣(wān)區(qū)公(gōng)辦(bàn)初(chū)中(zhōng)一(yī)年(nián)级招(zhāo)生(shēng)计划,荔(lì)灣(wān)全區(qū)公(gōng)辦(bàn)初(chū)中(zhōng)招(zhāo)生(shēng)总班(bān)数为239个,2026年(nián)廣(guǎng)州(zhōu)市第四中(zhōng)學(xué)花地學(xué)校没有出现在(zài)招(zhāo)生(shēng)计划名中(zhōng);廣(guǎng)州(zhōu)市美(měi)華(huá)中(zhōng)學(xué)较去(qù)年(nián)扩招(zhāo)4个班(bān),廣(guǎng)州(zhōu)市西关外国语流花學(xué)校、廣(guǎng)东实验中(zhōng)學(xué)荔(lì)灣(wān)學(xué)校廣(guǎng)钢新(xīn)城校區(qū)各扩招(zhāo)2个班(bān),廣(guǎng)州(zhōu)市第一(yī)中(zhōng)學(xué)姜中(zhōng)宏校區(qū)、廣(guǎng)州(zhōu)协和學(xué)校初(chū)中(zhōng)部各扩招(zhāo)1个班(bān);而(ér)廣(guǎng)州(zhōu)市第一(yī)中(zhōng)學(xué)十(shí)甫學(xué)校较去(qù)年(nián)减少1个班(bān),廣(guǎng)州(zhōu)市第一(yī)中(zhōng)學(xué)双桥學(xué)校较去(qù)年(nián)减少2个班(bān)。
展(zhǎn)开全文

2026年(nián)荔(lì)灣(wān)區(qū)小學(xué)毕業(yè)生(shēng)電(diàn)腦(nǎo)派(pài)位(wèi)分(fēn)組(zǔ)







